
首页 > 企业新闻国家发改委于2017年11月27日发布,包括新材料在内的九大产业未来将得到支持和提升。新材料产业是国民经济发展的重要基础,加快培育和发展新材料产业,对于促进产业转型升级,保障重大工程实施,提升制造业核心竞争力具有重要战略意义。
在2017年9月发布的《新材料首批次应用示范指导名录(2017年版)》中PEEK(聚醚醚酮)作为先进化工工程塑料被指出,此次在《增强制造业核心竞争力三年行动计划(2018-2020年)》的附件《新材料关键技术产业化项目指标》中明确提到PEEK(聚醚醚酮)是芳族酮聚合物的主要产品,并将千吨级PEEK(聚醚醚酮)作为产业化规模的主要指标。
另外,附件中也提到了PPS(聚苯硫醚)、PBI(聚苯并咪唑)等高性能特种工程塑料,PPS(聚苯硫醚)具有优良的热稳定性、化学稳定性及电性能,PBI(聚苯并咪唑)的玻璃化转变温度Tg>400℃,热分解温度可以超过600℃。
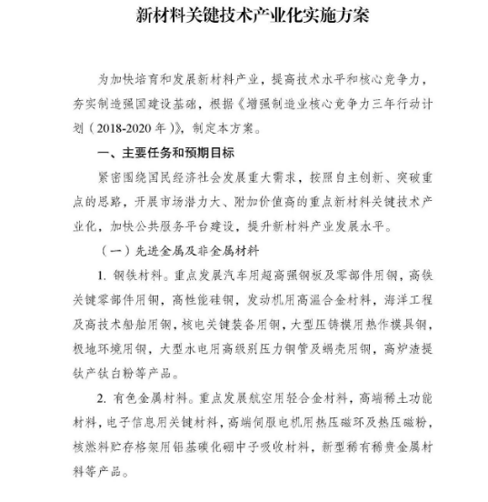
二、先进有机材料
新材料关键技术产业化项目指标要求(节选)
附
「PEEK(聚醚醚酮)介绍」
PEEK(聚醚醚酮)是较早开发出来的聚芳醚酮产品,它是由二苯酮二卤代物与对苯二酚碱金属盐聚合而成。其重复单元有19个碳原子、12个氢原子和3个氧原子,链段结构数量由苯环、醚键、羰基三者按3:2:1构成。由于链段中大量醚键的存在,提高了链段的柔顺性,同时链段较规整不含支链,因此,聚醚醚酮能够形成结晶结构。聚醚醚酮可能达到的大结晶度约为48%,一般常见为20%-30%左右。在无定型状态下密度为1.265g/cm³,在大结晶度下密度为:1.320g/cm³。

由于PEEK(聚醚醚酮)不仅具有高性能同时还拥有比重小的特点,所以常用于航空、航天和汽车的一些要求以塑代钢的零部件上,同时由于PEEK链结构上主要由苯环基团构成,提高了聚合物链的刚性和耐热性,其熔点为334℃,再加上它具有结晶性,属于耐高温热塑性塑料。PEEK的链段结构特点和聚集态结构使其具有突出的耐热性能和较高的机械强度,可在260℃以下长期使用,与其它几种常见的耐高温工程塑料,如PPS(聚苯硫醚)、PTFE(聚四氟乙烯)、PPO(聚苯醚)等相比,长期使用温度上限高出约50℃。PEEK材料短时使用温度可以达到300℃,短时间在400℃几乎不分解。

1
「 物理、力学性能 」

2
「 耐化学药品性 」
常温下除浓硫酸外,PEEK几乎能耐化学药品,对酸、碱以及几乎所有的有机溶剂都具有很强的耐腐蚀性,即使在较高的温度下,它仍能保持优良的化学稳定性。
3
「阻燃性 」
PEEK具有阻燃性,并且在燃烧过程中释放烟和有毒气体少。
4
「耐磨损性 」
PEEK具有突出的摩擦学特性,耐滑动磨损和抗微动磨损性能优异,尤其是在260℃高温下能保持高耐磨性和低摩擦系数。
5
「耐剥离性 」
PEEK树脂的耐剥离性好,可制成包覆很薄的电线或电磁线,并可在苛刻条件下使用。
6
「耐疲劳性 」
PEEK树脂在所有树脂中具有好的耐疲劳性。
7
「耐水解性 」
PEEK树脂及其复合材料不受水、高压水蒸气的化学影响,其产品在高温高压水中连续使用仍可保持特性。
8
「加工性 」
PEEK树脂虽然是耐热性树脂,但由于它具有高温流动性好以及热分解温度高等特点,因此可采用挤出成型、模压成型、注射成型、吹塑成型、熔融纺丝、粉末喷涂和旋转成型等加工工艺。PEEK易于挤出和注塑成型,加工性能优异,成型效率高,这是聚苯醚、聚酞亚胺类耐高温塑料所无法相比的。
9
「耐辐照性 」
PEEK具有很强的耐辐照能力,它超过了通用树脂材料中耐辐照性好的聚苯乙烯,故可以作为辐照剂量达1100Mrad时仍要求保持良好绝缘性的高性能导线。
10
「绝缘性 」
PEEK具有优异的电绝缘性,其体积电阻率可达到1015-1016Ω·cm,它在高频范围内仍然具有较小的介电常数和介电损耗。

附件7 新材料关键技术产业化实施方案

